首页
关于平台
平台活动
科技简讯
成果管理
创新团队
特色实验室
下载专区
网上展厅
平台理事单位展示
重大科研项目展示
出版信息
会员天地
科技交流
科技委专区
网上展厅
十二五国家科技支撑计划项目
——基于风险的特种设备事故预防关键技术研究(编号:2011BAK06B00)
基于风险的油气管道事故预防关键技术研究(编号:2011BAK06B01)
基于全寿命过程失效模式的重要承压设备设计制造技术研究(编号:2011BAK06B02)
成套装置承压设备预知检测及动态风险管理技术研究(编号:2011BAK06B03)
基于典型实效模式的超(超)临界电站锅炉事故预防关键技术研究(编号:2011BAK06B04)
基于风险的机电类特种设备事故预防关键技术研究(编号:2011BAK06B05)
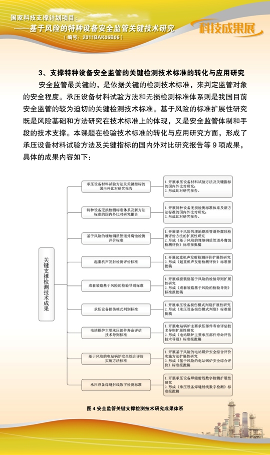
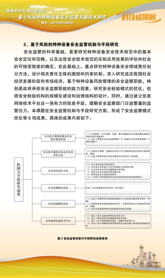
基于风险的特种设备安全监管关键技术研究(编号:2011BAK06B06)
重大科研项目展示